TEMU  4.4
The Terma Emulator
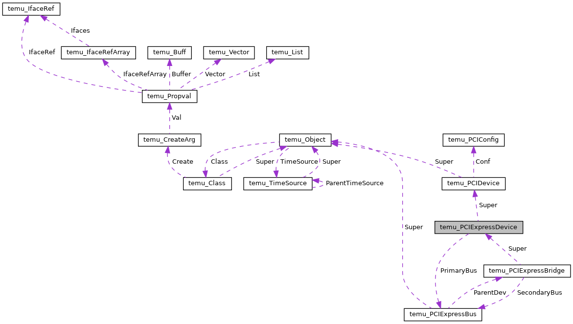
temu_PCIExpressDevice Struct Reference

#include </builds/termade/temu/temu/include/temu-c/Bus/PCIExpress.h>

Collaboration diagram for temu_PCIExpressDevice:

Data Fields

temu_PCIDevice Super
 
temu_PCIExpressBusPrimaryBus
 

Field Documentation

◆ PrimaryBus

temu_PCIExpressBus* temu_PCIExpressDevice::PrimaryBus

◆ Super

temu_PCIDevice temu_PCIExpressDevice::Super

The documentation for this struct was generated from the following file: