TEMU  4.4
The Terma Emulator
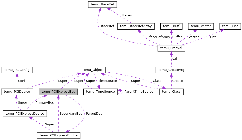
temu_PCIExpressBus Struct Reference

#include </builds/termade/temu/temu/include/temu-c/Bus/PCIExpress.h>

Collaboration diagram for temu_PCIExpressBus:

Data Fields

temu_Object Super
 
uint8_t BusId
 
temu_PCIExpressBridgeParentDev
 
temu_PCIDeviceIfaceRefArray ChildrenDevs
 

Field Documentation

◆ BusId

uint8_t temu_PCIExpressBus::BusId

◆ ChildrenDevs

temu_PCIDeviceIfaceRefArray temu_PCIExpressBus::ChildrenDevs

◆ ParentDev

temu_PCIExpressBridge* temu_PCIExpressBus::ParentDev

◆ Super

temu_Object temu_PCIExpressBus::Super

The documentation for this struct was generated from the following file: